富源縣公共資源交易中心受采購單位的委托,按照政府采購公開、公平、公正的原則,對富源縣富源縣人民法院執行指揮中心及遠程視頻接訪室設備公開招標采購,竭誠歡迎具備條件的供應商前來參加投標。
一、采購編號:GK2014001
二、采購項目名稱:富源縣人民法院執行指揮中心及遠程視頻接訪室設備公開招標采購
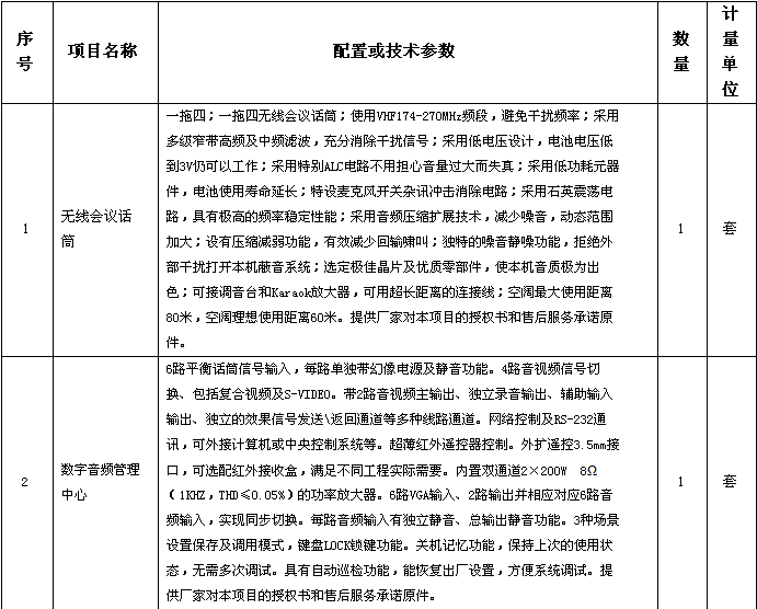
三、招標內容:





四、供貨日期及地點
1.供貨日期:自合同簽訂之日起40天內完成安裝調試完畢,交付使用。
2.供貨地點:富源縣人民法院。
五、投標人應具備的資格條件及要求
(一)投標人必須具備《政府采購法》第二十二條規定的條件。
(二)投標人必須具有獨立法人資格,必須有本次招標項目的經營資格。
(三)投標人是經銷商或代理商需提供所投主要軟、硬件產品設備廠商出具的本項目產品授權函原件和售后服務承諾函原件,且主要軟、硬件產品生產商需在云南設有常駐的辦事機構和產品備件庫,及售后服務專業維修人員。
(四)要有完善的售后服務承諾,云南省內有投標人設立的售后服務機構。
(五)本項目不接受聯合體投標。
六、投標報名需提供的資料
1.年檢合格的營業執照、國(地)稅稅務登記證、組織機構代碼證等副本原件和加蓋公章的復印件。
2. 三年免費售后(包括硬件和上門服務)承諾函原件及復印件。
3. 法定代表人或委托代理人身份證原件和加蓋公章的復印件。
4. 法定代表人資格證明或法定代表人授權委托書。
七、招標文件的獲取及截止時間
凡有意參加投標的供應商,請于2014年8月5日至8月11日上午8:30至12:00,下午14:30至17:30到富源縣公共資源交易中心領取招標文件(節假日除外)。
八、投標文件的遞交時間、開標時間、地點及截止時間
1.投標文件遞交地點:富源縣鳴鳳路524號(富源一中新大門旁)富源縣公共資源交易中心一號開標廳。
2.投標文件遞交時間:2014年8月26日上午8:30至9:10(北京時間)。
3.開標時間:2014年8月26日上午9:10開始。
4.開標地點:富源縣公共資源交易中心二樓一號開標廳
5.聯系電話、傳真:0874—4088072 聯系人:高里紅
富源縣公共資源交易中心
2014年8月4日
|